
Odbiór techniczny lokalu od Dewelopera – wady istotne i nieistotne
Odbiór nieruchomości według przepisów prawnych
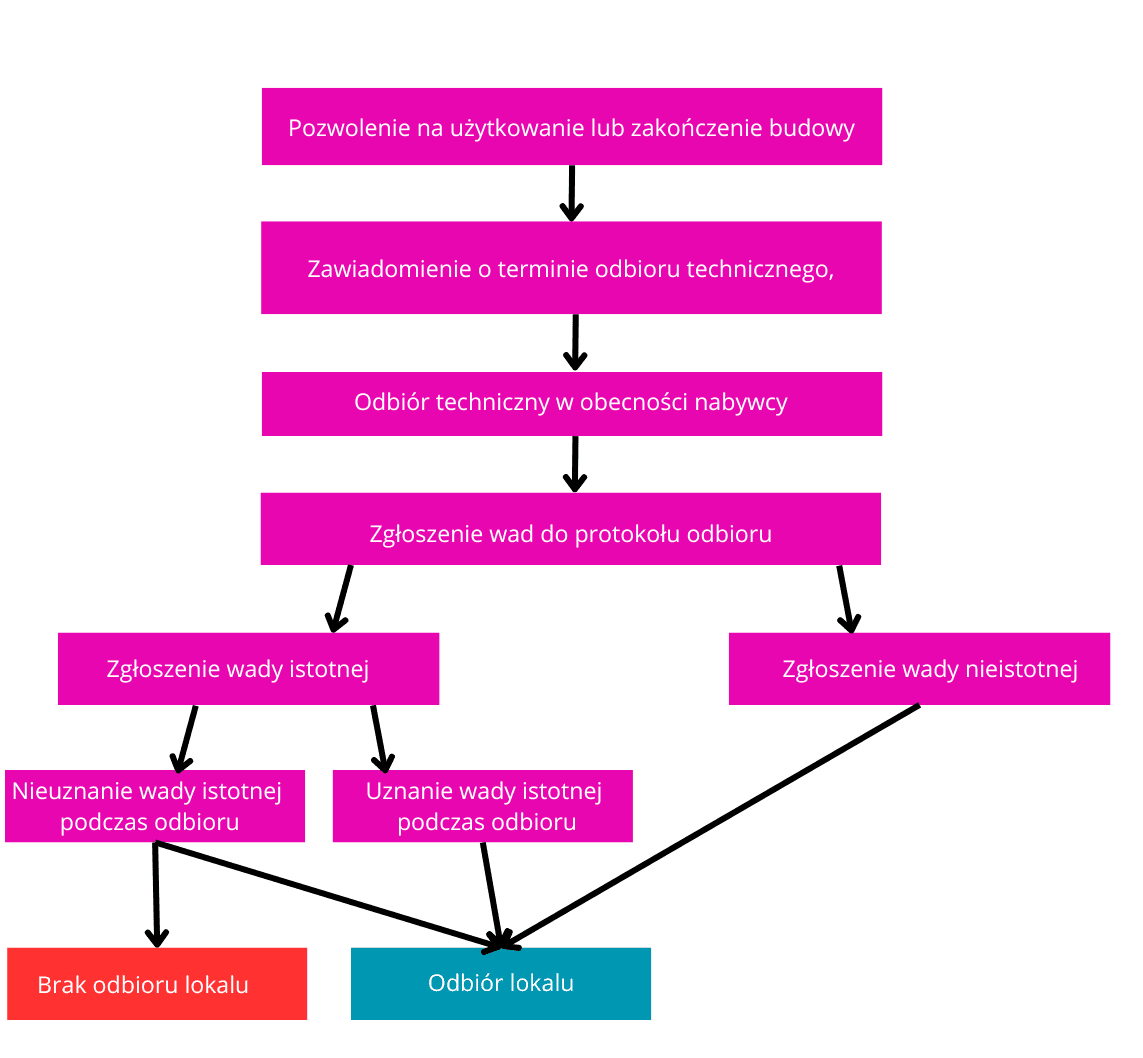
Zgodnie z Ustawą z dnia 20 maja 2021 r. o ochronie praw nabywcy lokalu mieszkalnego lub domu jednorodzinnego oraz Deweloperskim Funduszu Gwarancyjnym, czyli tzw. „ustawą deweloperską”, po uzyskaniu pozwolenia na użytkowanie lub zawiadomieniu organu nadzoru budowlanego o zakończeniu budowy domu jednorodzinnego przy braku sprzeciwu ze strony tego organu Deweloper wyznacza termin odbioru (wydania) lokalu mieszkalnego. Na odbiorze tym musi stawić się nabywca, który ma prawo na podstawie sprawdzenia stanu technicznego nieruchomości zgłosić do protokołu odbioru wady lokalu lub domu. Zmiany, które weszły w życie od 1 lipca 2022 r. przewidują również możliwość odmowy odbioru w przypadku wystąpienia wad istotnych. Sprzedawca (w tej roli Deweloper) ma zgodnie z Kodeksem Cywilnym oraz ustawą Deweloperską 14 dni na ustosunkowanie się do zgłoszonych uwag oraz 30 dni na usunięcie wad zasadnych od dnia podpisania protokołu odbioru. O ile termin 14 dni jest w żaden sposób nie do zmiany, to termin na usunięcie usterek może zostać wydłużony ale tylko w sytuacji jeżeli Deweloper poda realną przyczynę opóźnienia wraz z nowym terminem.
Wady istotne i nieistotne

Ustawa deweloperska mówi jasno, że w przypadku stwierdzenia wady istotnej w lokalu i przy odmowie uznania jej przez Dewelopera (przedstawiciela Dewelopera) nabywca ma prawo odmówić odbioru nieruchomości. Co się dzieje w takim przypadku? Strony ustalają nowy termin odbioru umożliwiający deweloperowi usunięcie tej wady przed dokonaniem powtórnego odbioru. Odmowa dokonania odbioru ze względu na wadę istotną w ramach powtórnego odbioru wymaga przedstawienia przez nabywcę opinii rzeczoznawcy budowlanego. W takiej sytuacji nabywca ma miesiąc na zwrócenie się do rzeczoznawcy o wydanie opinii w sprawie wady. W przypadku opinii potwierdzającej wadę istotną nabywca ma prawo odstąpić od umowy deweloperskiej, a koszty opinii ponosi Deweloper. Jeżeli jednak rzeczoznawca nie potwierdzi wystąpienia wady istotnej nabywca musi odebrać lokal, a koszty opinii przechodzą w całości na nabywcę.
Definicja wady istotnej i nieistotnej
Lecz czym w ogóle jest wada istotna? I tu zaczynają się schody, gdyż zarówno w ustawie deweloperskiej jak innych przepisach prawnych sformułowanie to nie jest bezpośrednio zdefiniowane. W takiej sytuacji należy opierać się na opiniach biegłych, jak również na dorobku doktryny i judykatury w zakresie definicji wady istotnej w kontekście przepisów o rękojmi. Na tej podstawie można stwierdzić, że za wadę istotną uważa się wadę, która uniemożliwia bądź znacząco utrudnia korzystanie z rzeczy w sposób zgodny z jej przeznaczeniem. Idąc tym tokiem na wadę nieistotną uznaje się każdą wadę (niezgodność), która nie utrudnia i nie umożliwia korzystania z nieruchomości lub jej części.
Przykłady wad istotnych i nieistotnych
Przykłady wad istotnych:
- brak zgodności powierzchni nieruchomości w stosunku do powierzchni z umowy;
- zawilgocenia ścian i posadzek uniemożliwiające wykonywanie prac wykończeniowych i zamieszkanie w lokalu;
- brak źródła ogrzewania, wody, energii elektrycznej w lokalu;
- brak wykonania części prac ujętych w umowie z Deweloperem uniemożliwiających wykonywanie prac wykończeniowych i zamieszkanie w lokalu.
Przykłady wad nieistotnych:
- zabrudzenia okien, parapetów;
- brak kąta w narożniku ściany;
- spękania na tynku.
Oczywiście przykłady te są płynne i mogłyby zarówno należeć do jednej jak i drugiej kategorii wad, gdyż według stanowiska części doktryny pojęcia istotności wady nie można zawężać wyłącznie do kryteriów obiektywnych, należy również uwzględnić kryteria subiektywne.
Usunięcie wad przez Dewelopera
Jak już wspomniano Deweloper ma 14 dni na ustosunkowanie się do zgłoszonych wad i 30 dni na usunięcie tych wad od dnia ich zgłoszenia. Ewentualnie jeżeli usunięcie tych wad w tym terminie jest niemożliwe z realnych przyczyn, może on wskazać inny termin wraz z podaniem tych przyczyn. Co jeżeli Deweloper mimo tego nadal nie usunie wady lub nie usunął wady w terminie 30 dni bez wskazania nowego terminu? To nabywca wyznacza deweloperowi nowy termin na usunięcie wad. Po bezskutecznym upływie tego terminu nabywca może usunąć wady na koszt dewelopera.
Odbiór techniczny w Pink Helmet
By oszczędzić sobie nerwów, czasu i pieniędzy warto już na etapie odbioru technicznego skorzystać z pomocy specjalisty do odbioru mieszkania lub domu jednorodzinnego. Fachowiec z Pink Helmet ma wiedzę oraz doświadczenie zarówno w kwestiach prawnych jak i technicznych dzięki czemu sprawdzi Twoje lokum, stwierdzi czy występują w nim wady istotne czy też nieistotne oraz pokieruje Cię w kolejnych krokach formalnych w ewentualnym sporze z Deweloperem. Działamy na terenie Piaseczna, Warszawy i okolic. Sprawdź nas!
Polecane Artykuły

Czytaj więcej
2025-02-12
Porysowane okno podczas odbioru technicznego mieszkania lub domu - normy, odbiory, usuwanie wad

Czytaj więcej
2024-01-05
Badania kamerą termowizyjną – warto czy nie warto? - Pink Helmet

Czytaj więcej
2024-12-16
Kuny pod dachem - ocena izolacji termicznej dachu za pomocą kamery termowizyjnej

Czytaj więcej
2024-10-31
Odbiór techniczny lokalu Piaseczno i okolice – jak do odbioru mieszkania lub domu powinien przygotować się właściciel?

Czytaj więcej
2024-09-09
Czym jest fuga i jaką pełni funkcję w przypadku płytek w łazience i kuchni?

Czytaj więcej
2024-08-16
Wentylacja grawitacyjna w budownictwie mieszkaniowym

Czytaj więcej
2024-06-30
Wszystko co musisz wiedzieć o odbiorze mieszkania od dewelopera z Pink Helmet

Czytaj więcej
2024-07-17
Przegląd pomysłów na wykończenie ścian w Twoim domu cz 2.

Czytaj więcej
2024-06-04
Przegląd pomysłów na wykończenie ścian w Twoim domu cz 1.

Czytaj więcej
2024-04-29
Odbiór mieszkania lub domu od Dewelopera – jak Deweloperzy bajerują klienta

Czytaj więcej
2024-01-05
Kamera termowizyjna w praktyce – mostki termiczne

Czytaj więcej
2024-02-07
Świadectwa energetyczne mieszkań i domów w praktyce

Czytaj więcej
2024-03-18
Prace wykończeniowe – czy zawsze muszą wykańczać nerwowo i finansowo inwestorów?

Czytaj więcej
2024-04-04
